
KALTUMA
READY-TO-WEAR MODEST FASHION
Project Goals
Optimize website flow
Develop upcoming collections pages
Revise copy
Offer potential solutions for increasing site traffic
Provide offline recommendations
Caption: Somali fashion designer, Kaltuma
UX Audit
A few highlights…
Website is not mobile-friendly
Inconsistent fonts and images
Lack of representation of the customer base
Process of pre-order is not clear
Survey & Interview Insights
Main trends that we noticed during research:
Most customers are influenced by Instagram posts to make a purchase.
There’s a fear of having to make a return of dresses doesn’t fit right.
It’s easier to make a purchase if customers can predict the look and fit of the outfit.

Competitive Audit
Main trends that we noticed during research:
Sizing of dresses are clear and model details are listed
Product navigation easy to use
Use of hashtags and social media gallery promoted directly on the home page
Organized footer
About Me page w/bio and photo
Use U.S.-based manufacturers
User Persona
Farah Amin
Age: 29
Occupation: Psychologist
Location: San Francisco, CA
Farah is a recent phd graduate, which means she will now have a lot more free time to go to events and start dating again. Her closet is primarily casual and business clothing, so she needs to start building up a modern and formal wardrobe for the events that she’ll be going to. She dresses modestly, but wants clothing that is unique and let’s her express herself through style. She has trouble finding clothing at online stores that fit her as expected and is sick of returning items all the time.
Highlights
Motivations: Wants to express herself while still being modest.
Needs: Needs a new clothing brand she can trust that will fit her properly and can order from them time and time again.
Frustrations: Modern fashion is typically not modest and she has a hard time finding formal wear she would feel comfortable in
"Modest doesn’t need to be frumpy - it can be fun and modern."
-Kaltuma interviewee
Problem Statement
Farah needs to feel confident that when she orders stylish, modest clothing it meets her expectations of fit and quality.

Ideation Insights
Social media is influential in decision to check out a new business.
People want a way to visualize how the clothes will fit.
Reviews are important in decision to buy.
The process of making returns need to be easy and clear.
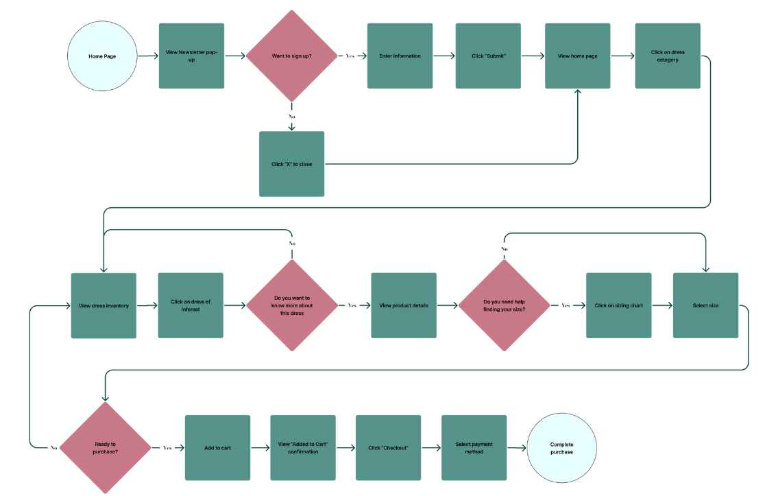
New Site Map & Userflow

Solutions and Recommendations
Wordpress Plug-ins
We recommend adding a free WooCommerce plug-in to keep customers updated with their purchase via email and through log-in feature.
Two options we recommend are:
Order Tracking for WooCommerce by VillaTheme
YITH WooCommerce Order Tracking by YITH
Reviews
From our research, customers would feel much more comfortable making a purchase if they saw reviews from other customers. Another suggestion is for customers to share
images of themselves in your apparel. When they post on social media, they can tag you and you can reshare their image.
Build Email Subscription List
It’s very important to collect email addresses from not just customers but anyone that visits your website. Have pop-up signup on your homepage. This is a great opportunity to hand out coupons and announce new items.
Subscriber Platform Suggestions:
Constant Contact
MailChimp

Social Media Management
From our research, many people shop for clothes through social media. You already have an Instagram account, and you can really increase traffic to your website with an active account.
Social Media Management Platform Suggestions:
Sprinklr
Cloud Campaign
Hootsuite
Social Media Content Plan
By investing 3-5hrs a week, you can increase your current social media engagement by over 100%.
Post at least twice a day, promoting collections, modest fashion tips, and inspiration, and a weekly email blast.
Partner with influencers.
Photoshoot Tips
When it comes to shopping for clothing, we learned that customers like to see representations of themselves and clear views of the apparel. The current photos you have now are more “magazine-style” whic is great for marketing and press. But for the website, it’s recommended to have photos more “catalog-style”.
An example of clear photos of the apparel in all angles to help customers make the decision to make a purchase.